生产者概述
发送消息的一方被称为生产者,它在整个RocketMQ的生产和消费体系中扮演的角色。

● 生产者组:一个逻辑概念,在使用生产者实例的时候需要指定一个组名。一个生产者组可以生产多个Topic的消息。
● 生产者实例:一个生产者组部署了多个进程,每个进程都可以称为一个生产者实例。
● Topic:主题名字,一个Topic由若干Queue组成。
● RocketMQ 客户端中的生产者有两个独立实现类:
- org.apache.rocketmq.client.producer.DefaultMQProducer
- org.apache.rocketmq.client.producer.TransactionMQProducer
● 前者用于生产普通消息、顺序消息、单向消息、批量消息、延迟消息,后者主要用于生产事务消息。
消息的结构

● Topic:主题名字,可以通过RocketMQ Console创建。
● Flag:目前没用。
● Properties:消息扩展信息,Tag、keys、延迟级别都保存在这里。
● Body:消息体,字节数组。需要注意生产者使用什么编码,消费者也必须使用相同编码解码,否则会产生乱码。
● setKeys():设置消息的key,Key用于唯一标识这个消息,相当于消息id,多个key可以用MessageConst.KEYSEPARATOR(空格)分隔或者直用另一个重载方法。 如果Broker中messageIndexEnable=true则会根据key创建消息的Hash索引,帮助用户进行快速查询。
● setTags():消息过滤的标记,用户可以订阅某个Topic的某些Tag,这样Broker只会把订阅了topic-tag的消息发送给消费者。
● setDelayTimeLevel():设置延迟级别,延迟多久消费者可以消费。
● putUserProperty():如果还有其他扩展信息,可以存放在这里。内部是一个Map,重复调用会覆盖旧值。
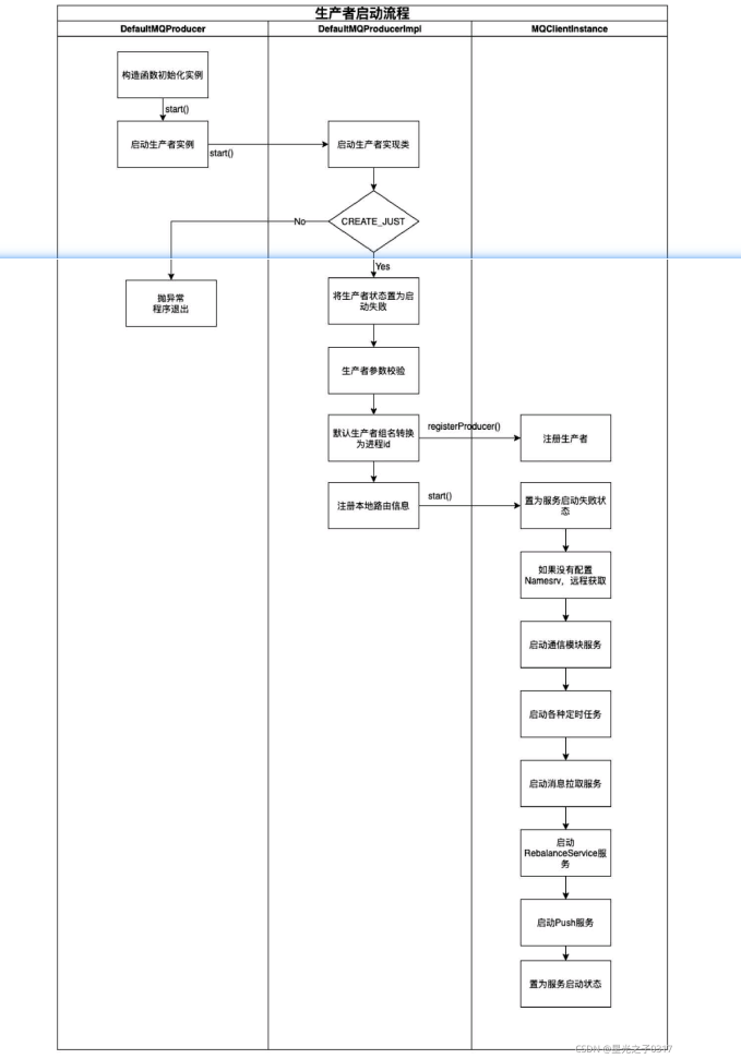
生产者启动流程

● 涉及的类
- DefaultMQProducer:默认生产者实现类
- DefaultMQProducerImpl:默认生产者的具体实现类,被DefaultMQProducer引用
- MQClientInstance:MQ客户端实例,MQClientInstance包含了生产者与消费者需要的所有底层功能。
● 关键启动流程
1 2 3 4 5 6 7 8 9 10 11 12 13 14 15 16 17 18 19
| 1. 调用producer.start()开始启动生产者实例,实例状态为CREATE_JUST,生产者可用状态为“失败”
DefaultMQProducer producer = new DefaultMQProducer("pg1"); producer.setNamesrvAddr("192.168.31.103:9876"); try { producer.start(); ... } ... 2. 校验生产者实例设置的各种参数。比如生产者组名是否为空、是否满足命名规则、长度是否满足等。 3. 执行changeInstanceNameToPID()方法。校验instance name,如果是默认名字则将其修改为进程id
public void changeInstanceNameToPID() { if (this.instanceName.equals("DEFAULT")) { this.instanceName = UtilAll.getPid() + "#" + System.nanoTime(); } } 4. 创建MQClientInstance实例并初始化,按MQClientInstance负责NameSrv通信获取Broker配置、启动各种服务模块、开启各种定时任务 5. MQClientInstance初始化完毕,生产者启动完毕
|
消息发送流程

● RocketMQ客户端的消息发送通常分为以下3层:
- 业务层:通常指直接调用RocketMQ Client发送API的业务代码。
- 消息处理层:指RocketMQ Client获取业务发送的消息对象后,一系列的参数检查、消息发送准备、参数包装等操作。
- 通信层:指RocketMQ基于Netty封装的一个RPC通信服务,RocketMQ的各个组件之间的通信全部使用该通信层。
● 消息发送步骤
1 2 3 4 5 6 7 8 9 10 11 12 13 14 15 16 17 18 19 20 21 22 23 24 25 26 27 28 29 30 31 32 33 34 35 36 37 38 39 40
| 1. 调用defaultMQProducer.send()方法准备发送消息。 for(int i = 0 ; i< 10000 ; i++) { String data = "{\"title\":\"汇总数据\"}"; Message message = new Message("tax-data", "2021S4", data.getBytes()); SendResult result = producer.send(message); System.out.println("消息已发送:MsgId:" + result.getMsgId() + ",发送状态:" + result.getSendStatus()); } 2. 通过设置的发送超时时间,默认3秒3. 调用 defaultMQProducerImpl.sendDefaultImpl() 设置发送方式,可选值ASYNC(异步)| ONEWAY(单向)| SYNC(同步) 4. defaultMQProducerImpl.sendKernelImpl()用于控制发送过程 前置检查 选择Queue进行发送 可靠发送 发送结果处理 5. 根据前面设置的CommunicationMode(通信模式),MQClientAPIImpl.sendMessage()调用remotingClient对象不同的方法完成通 信。 switch (communicationMode) { case ONEWAY: this.remotingClient.invokeOneway(addr, request, timeoutMillis); return null; case ASYNC: final AtomicInteger times = new AtomicInteger(); long costTimeAsync = System.currentTimeMillis() - beginStartTime; if (timeoutMillis < costTimeAsync) { throw new RemotingTooMuchRequestException("sendMessage call timeout"); } this.sendMessageAsync(addr, brokerName, msg, timeoutMillis - costTimeAsync, request, sendCallback, topicPublishInfo, instance, retryTimesWhenSendFailed, times, context, producer); return null; case SYNC: long costTimeSync = System.currentTimeMillis() - beginStartTime; if (timeoutMillis < costTimeSync) { throw new RemotingTooMuchRequestException("sendMessage call timeout"); } return this.sendMessageSync(addr, brokerName, msg, timeoutMillis - costTimeSync, request); default: assert false; break; }
|
● 上述三个方法最终都是通过remotingClient提供的invokeXXX方法完成与Broker的通信,底层基于Netty框架实现异步网络传输。
- remotingClient.invokeSync // 异步
- remotingClient.invokeAsync // 同步
- remotingClient.invokeOneway // 单向