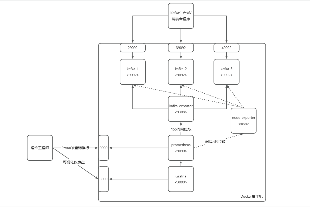
Kafka指标监控架构

image-20221120-1

1
2
3
4
5
6
7
8
9
10
11
12
13
14
15
16
17
18
19
20
21
22
23
24
25
26
27
28
29
30
31
32
33
34
35
36
37
38
39
40
41
42
43
44
45
46
47
48
49
50
51
52
53
54
55
56
57
58
59
60
61
62
63
64
65
mkdir /home/kafka
cd /home/kafka
cat > docker-compose.yaml <<-'EOF'
services:
kafka-1:
image: apache/kafka:3.9.0
container_name: kafka-1
ports:
- 29092:9092
environment:
KAFKA_NODE_ID: 1
KAFKA_PROCESS_ROLES: "broker,controller"
KAFKA_LISTENERS: 'PLAINTEXT://:19092,PLAINTEXT_HOST://:9092,CONTROLLER://:9093'
KAFKA_ADVERTISED_LISTENERS: 'PLAINTEXT://kafka-1:19092,PLAINTEXT_HOST://192.168.31.230:29092,CONTROLLER://kafka-1:9093'
KAFKA_INTER_BROKER_LISTENER_NAME: PLAINTEXT
KAFKA_CONTROLLER_LISTENER_NAMES: CONTROLLER
KAFKA_LISTENER_SECURITY_PROTOCOL_MAP: CONTROLLER:PLAINTEXT,PLAINTEXT:PLAINTEXT,PLAINTEXT_HOST:PLAINTEXT
KAFKA_CONTROLLER_QUORUM_VOTERS: '1@kafka-1:9093,2@kafka-2:9093,3@kafka-3:9093'
KAFKA_GROUP_INITIAL_REBALANCE_DELAY_MS: 0
networks:
- kafka_network

kafka-2:
image: apache/kafka:3.9.0
container_name: kafka-2
ports:
- 39092:9092
environment:
KAFKA_NODE_ID: 2
KAFKA_PROCESS_ROLES: "broker,controller"
KAFKA_LISTENERS: 'PLAINTEXT://:19092,PLAINTEXT_HOST://:9092,CONTROLLER://:9093'
KAFKA_ADVERTISED_LISTENERS: 'PLAINTEXT://kafka-2:19092,PLAINTEXT_HOST://192.168.31.230:39092,CONTROLLER://kafka-2:9093'
KAFKA_INTER_BROKER_LISTENER_NAME: PLAINTEXT
KAFKA_CONTROLLER_LISTENER_NAMES: CONTROLLER
KAFKA_LISTENER_SECURITY_PROTOCOL_MAP: CONTROLLER:PLAINTEXT,PLAINTEXT:PLAINTEXT,PLAINTEXT_HOST:PLAINTEXT
KAFKA_CONTROLLER_QUORUM_VOTERS: '1@kafka-1:9093,2@kafka-2:9093,3@kafka-3:9093'
KAFKA_GROUP_INITIAL_REBALANCE_DELAY_MS: 0
networks:
- kafka_network

kafka-3:
image: apache/kafka:3.9.0
container_name: kafka-3
ports:
- 49092:9092
environment:
KAFKA_NODE_ID: 3
KAFKA_PROCESS_ROLES: "broker,controller"
KAFKA_LISTENERS: 'PLAINTEXT://:19092,PLAINTEXT_HOST://:9092,CONTROLLER://:9093'
KAFKA_ADVERTISED_LISTENERS: 'PLAINTEXT://kafka-3:19092,PLAINTEXT_HOST://192.168.31.230:49092,CONTROLLER://kafka-3:9093'
KAFKA_INTER_BROKER_LISTENER_NAME: PLAINTEXT
KAFKA_CONTROLLER_LISTENER_NAMES: CONTROLLER
KAFKA_LISTENER_SECURITY_PROTOCOL_MAP: CONTROLLER:PLAINTEXT,PLAINTEXT:PLAINTEXT,PLAINTEXT_HOST:PLAINTEXT
KAFKA_CONTROLLER_QUORUM_VOTERS: '1@kafka-1:9093,2@kafka-2:9093,3@kafka-3:9093'
KAFKA_GROUP_INITIAL_REBALANCE_DELAY_MS: 0
networks:
- kafka_network

networks:
kafka_network:
driver: bridge
EOF

docker-compose up -d

1
2
3
4
5
6
7
8
9
10
11
12
mkdir /home/kafka
cd /home/kafka
cat > prometheus.yml <<-'EOF'
global:
scrape_interval: 15s

scrape_configs:
- job_name: 'kafka-exporter'
static_configs:
- targets: ['kafka-exporter:9308']
EOF

1
2
3
4
5
6
7
8
9
10
11
12
13
14
15
16
17
18
19
20
21
22
23
24
25
26
27
28
29
30
31
32
33
34
35
36
37
38
39
40
41
42
43
44
45
mkdir /home/kafka
cd /home/kafka
cat > docker-compose-metrics.yaml <<-'EOF'
services:
kafka-exporter:
image: danielqsj/kafka-exporter:v1.8.0
container_name: kafka-exporter
command:
- "--kafka.server=kafka-1:9092"
- "--kafka.server=kafka-2:9092"
- "--kafka.server=kafka-3:9092"
networks:
- kafka_network

prometheus:
image: prom/prometheus:latest
container_name: prometheus
ports:
- 9090:9090
volumes:
- ./prometheus.yml:/etc/prometheus/prometheus.yml
networks:
- kafka_network

grafana:
image: grafana/grafana:latest
container_name: grafana
ports:
- 3000:3000
environment:
GF_SECURITY_ADMIN_PASSWORD: admin
depends_on:
- prometheus
networks:
- kafka_network

networks:
kafka_network:
driver: bridge
EOF

docker-compose -f docker-compose-metrics.yaml up -d

docker logs -f kafka-exporter

https://grafana.com/grafana/dashboards/?search=kafka+exporter